Riskienhallintaa tekoälyllä – hyvä työkalu vai yksi riski lisää?
Projektien suunnittelu ja riskienhallinta kuuluvat projektiliiketoiminnan tärkeimpiin työtehtäviin. Kysyntä monipuoliselle, nopealle ja tehokkaalle projektien hallinnalle kasvaa, kun teknologia ja sen myötä erilaiset markkinat kehittyvät yhä nopeatempoisempaan suuntaan. Voiko tekoäly tuoda ratkaisuja nopean ja tehokkaan projektinhallinnan edistämiseen?
Näiden ajatusten pohjalta laadittiin opinnäytetyö aiheesta ”Tekoälyn käyttö projektiriskien tunnistamisessa ja luokittelussa”. Projektiriskien kartoittaminen ja hallinta ovat erittäin monimutkaisia kokonaisuuksia. Riskien hallinta pitää sisällään niiden tunnistamista ja analysointia, riskeihin reagoinnin suunnittelua sekä niiden tarkkailua ja kontrollointia. Tämä kokonaisuus kuitenkin vaatii manuaalista työtä ja perustuu yleensä asiantuntijan oletuksiin. (Kerzner, 2013, s. 873.) Projekteille ominaisten tarkkojen resurssi- ja aikarajojen vuoksi projektiriskien hallinta vaatii erityistä suunnittelua. Projektin lopputulokseen mahdollisesti vaikuttavat tapahtumat eli riskit on tunnistettava ja analysoitava mahdollisimman laajasti, jotta epäsuotuisten tapahtumien varalle voidaan luoda tarvittavat toimintasuunnitelmat.
Erilaiset tekoälyjärjestelmät ja koneoppiminen mahdollistavat lukemattomien uusien toimintatapojen kehittämisen, sillä tekoälyn avulla ihmisten ja organisaatioiden saatavilla on eksponentiaalisesti enemmän informaatiota, laskentatehoa ja työvoimaa kuin aiemmin. Koneoppimismallit kykenevät kehittämään itse itseään datan avulla tunnistaakseen kaavoja, ennustamaan todennäköisyyksiä ja jopa tehostamaan päätöksentekoa (Boucher, 2020, s. 4; van Otterlo & Wiering, 2012; Diederich, 2001). Nämä kaksi aihealuetta, projektiriskit sekä tekoäly, yhdistyivät opinnäytetyössä tutkimuksena uusista käyttömahdollisuuksista.
Tekoäly ihmisen apuna
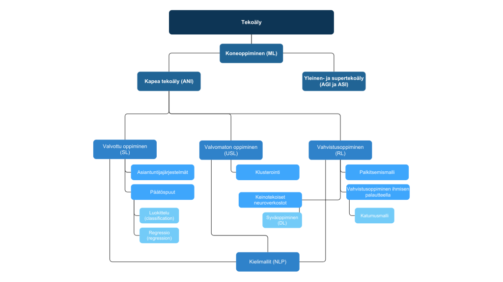
Riskien tunnistamiseen ja niiden luokitteluun käytettävät perinteiset automatisoimattomat työkalut ovat edelleen laajalti käytössä. Etenkin projektiluontoinen työ vaatii usein joustavaa ja luovaa työtä riskien tunnistamisvaiheessa, sillä projektille ominaista on aina sen ainutkertaisuus. Tämän takia opinnäytetyössä lähdettiin tutkimaan sellaisia mahdollisuuksia, joissa tekoälyjärjestelmä tehostaisi perinteisten riskienhallinnan työkalujen käyttöä. Erilaisten tekoälyjärjestelmien ja koneoppimismallien kokonaisuus on todella monimutkainen, joten sen selkeyttämiseksi voidaan yleistäen käyttää seuraavanlaista havainnollistavaa jaottelua:

Kielimallit, eli NLP-mallit (engl. natural language processing) osoittautuvat opinnäytetyön päätähdeksi. NLP-mallien sekä niihin liittyvän entiteettitunnistustoiminnon avulla kaikki olemassa oleva aiempi projektidokumentaatio ja historiadata saadaan osaksi uuden, käsillä olevan projektin riskientunnistusprosessia. Erityisesti BERT-pohjaisten, eli niin sanotusti kaksisuuntaisten, NLP-mallien tuoma etu prosessiin on sanomattakin selvä; vaikka ihminenkin voisi kahlata kaikkien aiempien projektidokumenttien läpi verraten niitä uuden projektin suunnitelmiin, tällaisessa tehtävässä tekoälyn tehokkuuden ja nopeuden ero ihmisen manuaaliseen työhön verrattuna on kuin yö ja päivä.
Ratkaisut löytyvät kielimalleista
NLP-mallin käyttömahdollisuuksia löytyi tutkimuksessa monia. Niistä kaksi tutkimuksen kannalta oleellisinta löydöstä toimivat lähes kaikkien muiden löydösten pohjana, ja kuuluvat seuraavasti:
- riskeihin viittaavien entiteettien etsiminen dokumenteista, kuten sähköpostit, työnositus, projektisuunnitelmat ja sopimukset
- mallin luoman vektoridatan hyödyntäminen muiden koneoppimismallien syötedatana sekä koulutuksessa että riskien tunnistamisessa.
Yksinkertaistettuna nämä toiminnot toimivat kaiken pohjana, kun opinnäytetyössä siirryttiin tutkimaan muita tekoälymalleja. NLP-mallin pohjatyön ansiosta päästään muun muassa hyödyntämään luokittelu- ja regressiokoneoppimismalleja riskien luokittelussa ja niiden vakavuuden ennustamisessa, käyttämään klusterointi- eli ryhmittelymallia tunnistamaan aiemmin riskeiksi todettuja tilanteita uudesta projektista sekä valjastamaan palkitsemismalli tekemään uusia riskiehdotuksia riskirekisteriin hyväksyttäväksi.
Ihmisen työ pysyy arvossaan
Vaikka käyttömahdollisuuksia on olemassa lukemattoman suuri määrä, on tärkeää pitää mielessä ihmisen päätösvallan merkitys. Eettisen ja luotettavan tekoälyn rakentamisessa on otettava huomioon se, mitä osia päätöksenteosta pitäisi tai ei pitäisi antaa tekoälyjärjestelmien hallittavaksi (Floridi ym., 2018, s. 698). Esimerkiksi tutkimuksessa esitetty riskirekisterin ylläpidon mahdollisuus pitää ihmisen edelleen päätöksentekoroolissaan, jolloin tekoälyjärjestelmä pysyy ainoastaan ihmisen työkaluna, olemassa olevien perinteisten menetelmien rinnalla.
Tekoäly tarjoaa tehokkuutta, nopeutta ja vaivattomuutta lähes mihin tahansa tehtävään, prosessiin tai asiaan. On kuitenkin tärkeää ymmärtää, että ei ole olemassa järjestelmää, joka ei tekisi virheitä. Siksi ihminen on edelleen yhtä oleellinen osa kaikkea, vaikkapa projektin riskienhallintaa. Ihmisen tehtävää helpottavia asioita on hyödyllistä keksiä ja kehittää, mutta vielä, ainakin toistaiseksi, projektitkin tarvitsevat myös ihmisiä pysyäkseen raiteilla.
Lähteet:
Boucher, P. (2020). Artificial intelligence: How does it work, why does it matter,
and what we can do about it? Scientific Foresight Unit.
https://data.europa.eu/doi/10.2861/44572
Diederich, A. (2001). Sequential Decision Making. Teoksessa International
Encyclopedia of the Social & Behavioral Sciences (s. 13917–13922).
https://doi.org/10.1016/B0-08-043076-7/00636-7
Floridi, L., Cowls, J., Beltrametti, M., Chatila, R., Chazerand, P., Dignum, V.,
Luetge, C., Madelin, R., Pagallo, U., Rossi, F., Schafer, B., Valcke, P., &
Vayena, E. (2018). AI4People—An Ethical Framework for a Good AI
Society: Opportunities, Risks, Principles, and Recommendations. Minds
and Machines, 28(4), 689–707. https://doi.org/10.1007/s11023-018
9482-5
Kerzner, H. (2013). Project Management: A Systems Approach to Planning,
Scheduling, and Controlling. John Wiley & Sons, Incorporated.
Omilaev, I. (2023). 3D render of AI and GPU processors [Kuva]. Unsplash. https://unsplash.com/photos/a-computer-chip-with-the-letter-a-on-top-of-it-eGGFZ5X2LnA
van Otterlo, M., & Wiering, M. A. (2012). Reinforcement Learning and Markov
Decision Processes. ResearchGate. https://doi.org/10.1007/978-3-642
27645-3_1